← Devlog

06 janvier 2026 - Front Controller (phase 1)

En session avec Claude Code, j'explique mon expérience du MVC et je luis demande de moderniser tout ça.

Il me propose une implémentation assez avancée d'un Front Controller. Ne souhaitant pas faire de Vide Coding, je reprend ligne par ligne l'implémentation et j'analyse le fonctionnement du Front Controller:

Le code présenté n'est pas fonctionnel et je me perds un peu avec toutes les features: gestion du cache, middleware...

Je décide dans un premier temps d'implémenter un Front Controller minimaliste. Je conviens d'une feuille de route avec Claude pour implémenter au fur et à mesure les features.
Je me replonge dans les REGEX et j'implémente les routes, le routeur et le dispatcher:

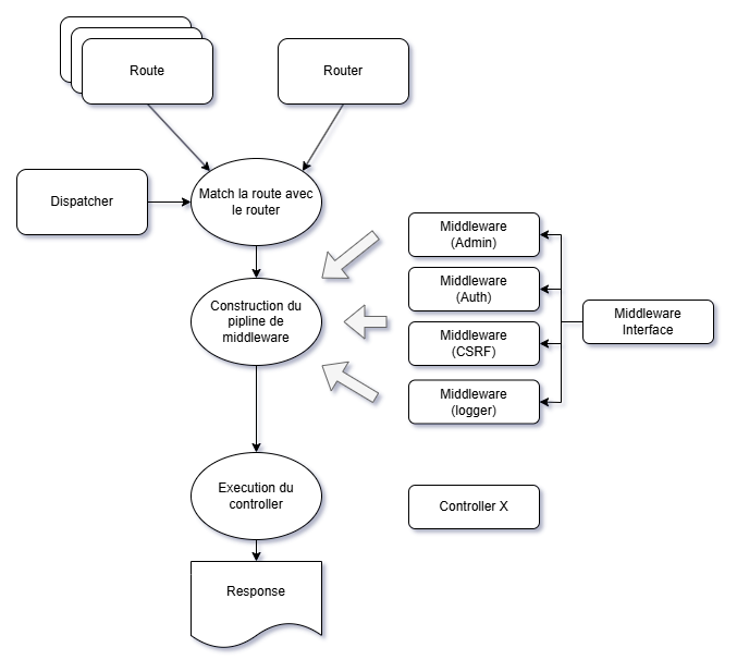
Le principe est relativement simple, un fichier de définition de routes qui retourne un Router. Le bootstrap se charge ensuite d'instancier le Request et le Dispatcher. Ce dernier "exécute" le Controller qui permet de rendre une Vue.

C'est très rudimentaire. Toutefois, le système est assez complet: définition de route avec ou sans paramètre. Possibilité d'ajouter des contraintes. Et l'implémentation de différent types de routes (GET, POST, PUT, DELETE) est présente. Je vais en effet en avoir besoin pour le CRUD ou même pour être compatible API restfull.
Le BaaS est pas loin (CMD HeadLess).

Cela me permet de commencer à Build in Public et de proposer un début d'exemple de Documentation.